Курсы по программированию

Формула программиста

основатель — Волосатов Евгений Витольдович
Поздравляю с 1 сентября! Система начисления Байтов работает.

МикроШахматы / Правила рокировки

  • На этом уроке мы обсудим правила рокировки короля.
    Так же обсудим необходимы действия для её совершения.
    Найти интересную картинку на тему рокировки.
  • Дата отправки отчёта: 22 августа 2018 г.
  • Задание выполнено: за 17 час. 26 мин.
  • Чему научился: Псевдоалгоритм составил на прошлом уроке.
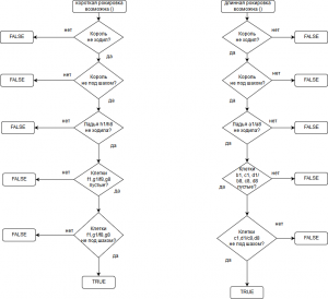
    Блок-схему прилагаю.
  • Что было сложным: Всё просто.
  • Оценка видео-уроку:
Отчёт от 18783 за МикроШахматы / Правила рокировки


Отчёт от 18783 за МикроШахматы / Правила рокировки




Оцени работу

 
Сохранить страницу:

  • Отчёт оценивали:
    6452Кирилл Шмойлов+1   17947Dmitry Sinitsin+1   791Валерий Жданов+1   19525Александр Балбашов+1   3922Александр+1   17606Виктор+1   16218Дмитрий+1   4395Денис+1   7119Новопашин Владимир+1   18688Arslan+1   8877gorynych+1   10670Сергей Соколов+1   12464Татьяна+1   4814Дмитрий+1   1295Дмитрий Че+1   459Сергей Сергеевич+1  

Начинаем практику по языку C#





Если вы пришли без приглашения -
введите тысяча двадцать четыре (цифрами).
Чтобы стать хорошим программистом — нужно писать программы. На нашем сайте очень много практических упражнений.

После заполнения формы ты будешь подписан на рассылку «C# Вебинары и Видеоуроки», у тебя появится доступ к видеоурокам и консольным задачам.

Несколько раз в неделю тебе будут приходить письма — приглашения на вебинары, информация об акциях и скидках, полезная информация по C#.

Ты в любой момент сможешь отписаться от рассылки.


Научился: Рисовать блок-схемы
Ну написать блок-схему нетрудно, а вот реализовать...


Научился: начинай рокровку перемещением короля - он не может ходить в обычном ходе как в рокировке, значит невозможна двоякая трактовка твоих действий Той же рукой перемещай ладью (туру), той же рукой жми часики (если они есть)