Курсы по программированию

Формула программиста

основатель — Волосатов Евгений Витольдович
Поздравляю с 1 сентября! Система начисления Байтов работает.

Карточки памяти / Отображение карточек

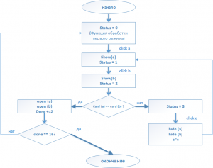
  • На этом уроке мы сначала нарисуем блок-схему алгоритма игры,
    а потом сделаем отображение и перемешивание карточек.
  • Дата отправки отчёта: 25 апреля 2017 г.
  • Задание выполнено: за 2 час. 00 мин.
  • Чему научился: Повторил как прописывать свойства поля Tag  для отображения картинок, также научился рисовать блок схемы в Microsoft Visio. Материал достаточно интересный и полезный для прокачки навыков программирования. 
  • Что было сложным: Программа достаточно большая много кода, без алгоритма не разобраться. Нужно еще делать примечания, иначе через несколько дней долго придется  вспоминать, где какая функция и что она выполняет.
  • Комментарии: Из всех программ, которые я проходил на данный момент самая интересная.
  • Оценка видео-уроку:
Отчёт от 10418 за Карточки памяти / Отображение карточек


Отчёт от 10418 за Карточки памяти / Отображение карточек




Оцени работу

 
Сохранить страницу:

6452. --
Кирилл Шмойлов
Кирилл Шмойлов
ответить
→  Oleg Didok   # Наноигры / VIP - Карточки памяти - Алгоритм / 2017-04-25 02:49

А дальше, Олег, ещё интереснее и ещё больше кода!



Начинаем практику по языку C#





Если вы пришли без приглашения -
введите тысяча двадцать четыре (цифрами).
Чтобы стать хорошим программистом — нужно писать программы. На нашем сайте очень много практических упражнений.

После заполнения формы ты будешь подписан на рассылку «C# Вебинары и Видеоуроки», у тебя появится доступ к видеоурокам и консольным задачам.

Несколько раз в неделю тебе будут приходить письма — приглашения на вебинары, информация об акциях и скидках, полезная информация по C#.

Ты в любой момент сможешь отписаться от рассылки.


Научился: Ничего сложного вроде бы. Но пришлось немного посидеть, обдумать каждый шаг с реализацией задуманного.
Трудности: Были некоторые некоторые сложности с передачей Images в PictureBox.



Научился: Составлять более сложные алгоритмы с использованием оператором выбора case, массивов.
Трудности: Понять логику программы
На выходе получился готовый и интересный продукт.