Курсы по программированию

Формула программиста

основатель — Волосатов Евгений Витольдович
Поздравляю с 1 сентября! Система начисления Байтов работает.

Игры со словами / Виселка. Поле чудес

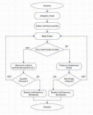
  • На этом уроке мы создадим аналог телеигры «Поле чудес» по правилам игры «Виселица».
    Нужно угадать слово за несколько попыток, с каждой ошибкой будет строиться виселица.
  • Дата отправки отчёта: 18 апреля 2017 г.
  • Задание выполнено: за 1 час. 27 мин.
  • Чему научился: Писать игру Виселка
  • Что было сложным: Нарисовать картинки (я же не художник, что уж получилось)
  • Комментарии: Интересная игрушка получилась) Когда то давным давно играл в неё ещё на самом моём первом смартфоне.
    Улитки вперёд!!!
  • Оценка видео-уроку:
Отчёт от 8275 за Игры со словами / Виселка. Поле чудес


Отчёт от 8275 за Игры со словами / Виселка. Поле чудес




Оцени работу

 
Сохранить страницу:

11604. --
Дмитрий
Дмитрий
ответить
→  Tekashnik  # Игры со словами / Виселка. Поле чудес / 2017-04-18 22:47

Молодец)



Начинаем практику по языку C#





Если вы пришли без приглашения -
введите тысяча двадцать четыре (цифрами).
Чтобы стать хорошим программистом — нужно писать программы. На нашем сайте очень много практических упражнений.

После заполнения формы ты будешь подписан на рассылку «C# Вебинары и Видеоуроки», у тебя появится доступ к видеоурокам и консольным задачам.

Несколько раз в неделю тебе будут приходить письма — приглашения на вебинары, информация об акциях и скидках, полезная информация по C#.

Ты в любой момент сможешь отписаться от рассылки.


Научился: Закрепил ранее пройденное.
Следовало бы писать отчет в тот же день, что и делать урок,


Научился: Повторение уже изученного ранее, еще раз попрактиковалась в динамическом создании объектов, только теперь это не лейблы, а кнопочки.
Трудности: Ничего, все было понятно. Правда время заняло рисование картинок, не люблю я рисовать. Схема поэтому тоже коряво нарисована.
Все понравилось, отличный урок. Спасибо.