Научился: Хороший курс. До его прохождения гит в глаза не видел. Теперь есть понимание как он работает и можно уже читать теорию). Сразу скажу, что после прохождения курса, будут только базовые знания по гит, т.е. нужно еще потренироваться, чтобы закрепить и прокачать свои навыки

Научился: Я знаю карате, джиу-джитсу, кун-фу и ещё много разных страшных слов. Х)
Здесь же история другая. Придя с просторов Интернета к Евгению на Видеошарп, через пол-года ежедневных занятий, ты начинаешь печатать глядя на монитор, а не бойко бацая по клавиатуре, чтоб все слышали, какой ты скорописец двумя пальчиками. Переспав с AJAX начинаешь ориентироваться в веб-программировании, поиграв в кубики и кружочки начинаешь понимать основы ООП. Много курсов есть, даже прикрутили к ним указатели об их уровне сложности, так что стенать о том, что как-то тут всё по-детски не получается. У меня, по крайней мере. Для тех, кому Демо-игры выглядят простоватыми, есть мега-курс "Шахматы on-line" https://www.videosharp.info/video/chess3 
Уж там-то про лёгкость не особо слышно ))
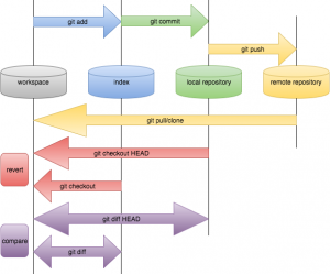
Курс Git Hub начал не особо представляя тему, практически с чистого листа. С Линуксом не знаком близко, контроль версий изредка делал "в лоб" архивируя каталог с проектом, при необходимости.
К финалу курса проникся лёгкостью командной строки Гита в сравнении с аналогичным вариантом снятия контрольных точек с помощью файловых менеджеров операционной системы.
Git это круто и удобно, если ваяешь что-то сложнее "Привет, мира".
Проблем с пониманием не возникало, задание, выполняемое в командной строке, затем повторно демонстрировалось и с помощью файл-менеджера Total Commander либо окон Windows Explorer.
Осталось дело за запоминанием и применением в работе.
Курс отличный, прошел легко и с удовольствием.
Автору спасибо за грамотно подобранный материал!
Трудности: Появился интерес поставить на старый ноут Пингвина. Debian вроде бы Celeron-1,4GHz должен потянуть...